(本网讯)为落实共青团中央、教育部、全国学联联合下发的《关于推动高校学生会(研究生会)深化改革的若干意见》,以及《高校学生会组织深化改革评估工作方案》要求,接受广大师生监督, 现将beat365官网学生会(研究生会)改革情况公开如下。
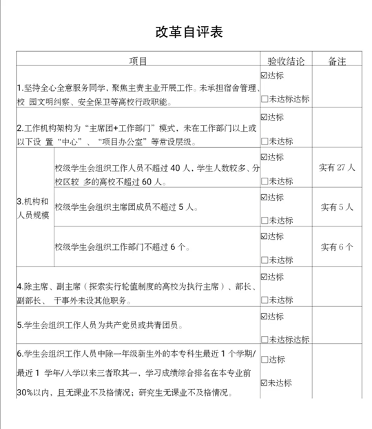
改革自评表


1
一、坚持全心全意服务同学,聚焦主责主业开展工作

2—4
二、工作机构架构为“主席团+工作部门”模式,未在工作部门以上或以下设置“中心”、“项目办公室”等常设层级。
三、机构和人员规模:校级学生会组织工作人员不超过40人,学生人数较多、分校区较多的高校不超过60人。校级学生会组织主席团成员不超过5人。校级学生会组织工作部门不超过6个。
四、除主席、副主席(探索实行轮值制度的高校为执行主席)、部长、副部长、干事外未设其他职务。




5—7
五、学生会组织工作人员为共产党员或共青团员。
六、学生会组织工作人员中除一年级新生外的本专科生最近1个学期/最近1学年/入学以来三者取其一,学习成绩综合排名在本专业前30%以内,且无课业不及格情况;研究生无课业不及格情况。
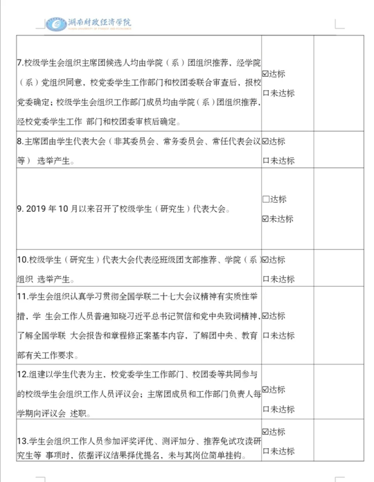
七、校级学生会组织主席团候选人均由学院(系)团组织推荐,经学院(系)党组织同意,校党委学生工作部门和校团委联合审查后,报校党委确定;校级学生会组织工作部门成员均由学院(系)团组织推荐,经校党委学生工作部门和校团委审核后确定。




8-10
八、主席团有学生会代表大会(非其委员会、常务委员会、常任代表会议等)选举产生。
九、2019年10月以来召开了校级学生(研究生)代表大会。
十、校级学生(研究生)代表大会代表经班级团支部推荐、学院(系)组织选举产生。

11
十一、学生会组织认真学习贯彻全国学联二十七大会议精神有实质性举措,学生会工作人员普遍知晓习近平总书记贺信和党中央致词精神,了解全国学联大会报告和章程修正案基本内容,了解团中央、教育部有关工作要求。
12-13
十二、组建以学生代表为主,校党委学生工作部门、校团委等共同参与的校级学生会组织工作人员评议会;主席团成员和工作部门负责人每学期向评议会述职。
十三、学生会组织工作人员参加评奖评优、测评加分、推荐免试攻读研究生等事项时,依据评议结果择优提名,未与其岗位简单挂钩。





此公示为主体文件,详情请参考beat365中文在线官网深化改革评估材料合集或联系小编。