学校主页

办事指南

办事指南

首页 > 办事指南 > 正文

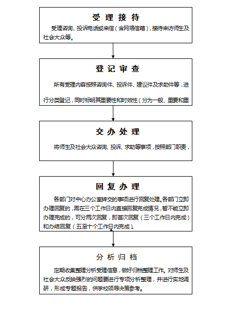
教育阳光服务中心办事流程

发布时间:2024-09-02 浏览量:


QQ截图20171201100536.png

beat365中文在线官网党政办公室版权所有

©2025  湘ICP备18011312号-1  湘教QS3-2005050000253号